
临界骨缺损:
又称极限骨缺损,是指由创伤、骨肿瘤、骨感染和先天发育缺陷等原因造成的骨质缺损,缺损范围超出机体自行修复的阈值,在不进行外界干预的情况下无法自我修复,需采用骨移植、骨搬移、诱导膜技术或骨组织工程材料等方法进行骨修复。
骨组织工程支架:
利用组织工程技术设计生产出具有生物相容性、骨传导及骨诱导等特性的支架,将其植入到骨缺损部位,以促进成骨细胞增殖、诱导成骨分化和加快血管形成从而修复骨缺损。
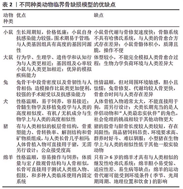
实验动物的选择
进行临界骨缺损实验造模时,优先选用犬、猪、羊等大中体型动物,一则大中型动物与人类有着类似的骨代谢机制,更能模仿人体骨愈合微环境,再者大中型动物骨骼更加粗壮坚硬,可降低骨缺损造模操作难度,故大动物模型是评估骨重建方法非常有用的临床前模型。
造模方法的选择
支架材料作为骨组织工程支架设计与制备的关键因素,将直接决定其在临床应用的潜力。目前常见的支架材料包括聚合物材料、金属材料及生物陶瓷材料等,在实际应用中其性能各有优势。